Disease Surveillance Systems - Spotting Trouble Early
Systematic ongoing collection, analysis, interpretation, & dissemination of health data for public health action. Aims for early warning, trend monitoring, intervention guidance, & program evaluation.

-
Core Components:
- Case Detection & Reporting
- Data Collation & Analysis
- Interpretation & Response
-
Types of Surveillance:
| Type | Description | Key Feature/Example |
|---|---|---|
| Passive | Routine reporting by healthcare providers | E.g., TB notification |
| Active | Proactive data seeking by health agency | E.g., Outbreak investigation |
| Sentinel | Data from selected reporting units | E.g., Influenza via select labs |
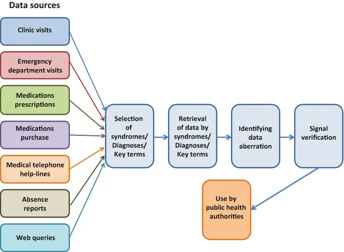
| Syndromic | Tracks pre-diagnostic health data | E.g., ↑ OTC drug sales, absenteeism |
| Digital | Leverages digital data sources | E.g., Social media, news reports |
| %%{init: {'flowchart': {'htmlLabels': true}}}%% | ||
| flowchart TD |
DataColl["📊 Data Collection
• Gather raw data• Sample population"]
DataAnal["🔬 Data Analysis
• Process metrics• Statistical tests"]
Interp["📋 Interpretation
• Evaluate results• Meaning of data"]
Dissem["📢 Dissemination
• Share findings• Inform stakeholders"]
PubHealth["💊 Public Health Action
• Intervene now• Implement policy"]
DataColl --> DataAnal DataAnal --> Interp Interp --> Dissem Dissem --> PubHealth
style DataColl fill:#FFF7ED, stroke:#FFEED5, stroke-width:1.5px, rx:12, ry:12, color:#C2410C style DataAnal fill:#FFF7ED, stroke:#FFEED5, stroke-width:1.5px, rx:12, ry:12, color:#C2410C style Interp fill:#FEF8EC, stroke:#FBECCA, stroke-width:1.5px, rx:12, ry:12, color:#854D0E style Dissem fill:#EEFAFF, stroke:#DAF3FF, stroke-width:1.5px, rx:12, ry:12, color:#0369A1 style PubHealth fill:#F1FCF5, stroke:#BEF4D8, stroke-width:1.5px, rx:12, ry:12, color:#166534
> ⭐ India's Integrated Disease Surveillance Programme (IDSP) is a key example of a comprehensive national surveillance system, utilizing sentinel sites and syndromic surveillance for diseases like influenza, dengue, etc. It aims for early detection and response to outbreaks.
## Disease Surveillance Systems - The Process Unveiled
* **Core Surveillance Loop**:
* **Data Collection**: Systematic gathering of health data (morbidity, mortality, lab reports, risk factors). Sources: passive (routine reporting), active (case finding).
* **Data Analysis**: By time, place, person. Calculation of rates (e.g., incidence, prevalence), identification of trends, clusters.
* **Data Interpretation**: Translating analyzed data into public health significance; hypothesis generation.
* **Information Dissemination**: To relevant authorities & stakeholders for decision-making. Reports, alerts.
* **Public Health Action**: Evidence-based response (e.g., outbreak investigation, control measures, policy changes).
* **Evaluation**: Assessing system attributes (e.g., timeliness, completeness, sensitivity, specificity).
* **Key Surveillance Indicators**:
* Incidence & Prevalence Rates
* Mortality & Case Fatality Rate (CFR)
* Attack Rate (AR) during outbreaks
* Alert thresholds & epidemic curves
```mermaid
%%{init: {'flowchart': {'htmlLabels': true}}}%%
flowchart TD
A["<b>🩺 Start Assessment</b><br><span style='display:block; text-align:left; color:#555'>• Initial evaluation</span><span style='display:block; text-align:left; color:#555'>• Clinical screen</span>"]
B["<b>📋 Clinical Review</b><br><span style='display:block; text-align:left; color:#555'>• Patient history</span><span style='display:block; text-align:left; color:#555'>• Physical exam</span>"]
C["<b>❓ Primary Decision</b><br><span style='display:block; text-align:left; color:#555'>• Severity check</span><span style='display:block; text-align:left; color:#555'>• Urgent needs?</span>"]
D["<b>🔬 Lab Ordering</b><br><span style='display:block; text-align:left; color:#555'>• Blood markers</span><span style='display:block; text-align:left; color:#555'>• Level testing</span>"]
E["<b>💊 Treatment Plan</b><br><span style='display:block; text-align:left; color:#555'>• Drug therapy</span><span style='display:block; text-align:left; color:#555'>• Dose adjustment</span>"]
F["<b>👁️ Monitoring</b><br><span style='display:block; text-align:left; color:#555'>• Watch response</span><span style='display:block; text-align:left; color:#555'>• Safety checks</span>"]
G["<b>✅ Success?</b><br><span style='display:block; text-align:left; color:#555'>• Resolved symptoms</span><span style='display:block; text-align:left; color:#555'>• Stable status</span>"]
A --> B
B --> C
C --> D
D --> E
E --> F
F --> G
G -.->|No| A
style A fill:#F7F5FD, stroke:#F0EDFA, stroke-width:1.5px, rx:12, ry:12, color:#6B21A8
style B fill:#FEF8EC, stroke:#FBECCA, stroke-width:1.5px, rx:12, ry:12, color:#854D0E
style C fill:#FEF8EC, stroke:#FBECCA, stroke-width:1.5px, rx:12, ry:12, color:#854D0E
style D fill:#FFF7ED, stroke:#FFEED5, stroke-width:1.5px, rx:12, ry:12, color:#C2410C
style E fill:#F1FCF5, stroke:#BEF4D8, stroke-width:1.5px, rx:12, ry:12, color:#166534
style F fill:#EEFAFF, stroke:#DAF3FF, stroke-width:1.5px, rx:12, ry:12, color:#0369A1
style G fill:#F6F5F5, stroke:#E7E6E6, stroke-width:1.5px, rx:12, ry:12, color:#525252
⭐ The Integrated Disease Surveillance Programme (IDSP) in India utilizes sentinel sites and event-based surveillance for early outbreak detection.
Disease Surveillance Systems - IDSP Deep Dive
- Integrated Disease Surveillance Programme (IDSP): Launched 2004; revamped 2012.
- Objective: Early outbreak detection & rapid, effective public health response.
- Key Components:
- Human surveillance (syndromic, presumptive, lab-confirmed).
- Laboratory strengthening & networking.
- IT-enabled data management (IDSP portal).
- Training of Rapid Response Teams (RRTs).
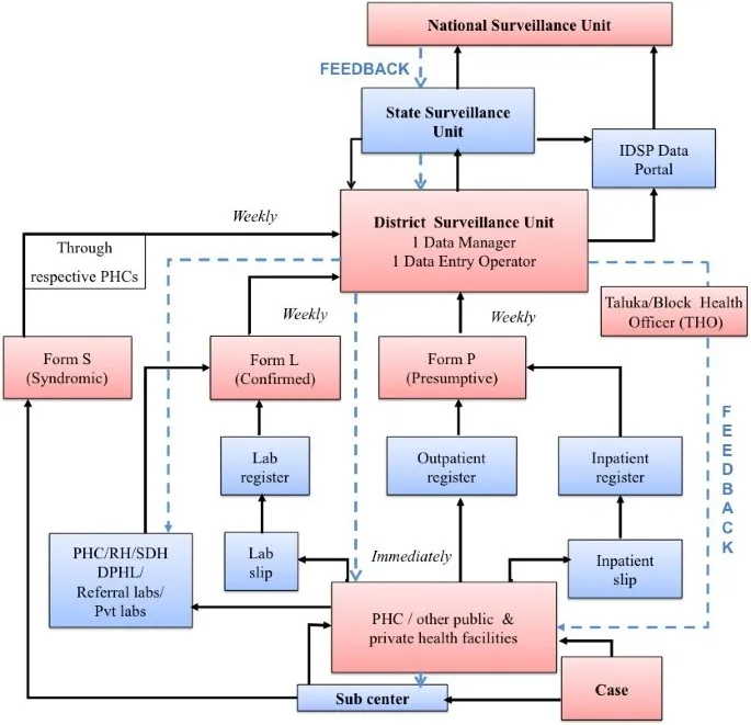
- 📌 Reporting Forms (SPL):
- S (Suspect cases): Weekly, by community health workers (ASHA, AWW).
- P (Presumptive cases): Weekly, by Medical Officers (MOs) at health facilities.
- L (Lab-confirmed cases): Daily, from networked laboratories.
- Data Flow: Local reporting units → District Surveillance Unit (DSU) → State Surveillance Unit (SSU) → Central Surveillance Unit (CSU at NCDC).
- NCDC (National Centre for Disease Control): Apex body; provides technical guidance, lab support; coordinates outbreak investigations.

⭐ IDSP aims for decentralization of surveillance activities to the district level for timely local response to outbreaks and covers epidemic-prone diseases through syndromic, presumptive, and laboratory-confirmed case reporting.
Disease Surveillance Systems - Global & Future Horizon

- Global Framework:
- WHO: Central coordinating role in global health security.
- IHR (2005): Legally binding for 196 states; prevent & respond to international disease spread.
- GOARN: Global network for rapid outbreak response.
- Key Challenges:
- Timeliness, data quality & sharing, resource disparities, zoonotic interface.
- Future Horizon:
- Digital Epidemiology (Big Data, AI/ML).
- One Health Approach (Human-Animal-Environment).
- Genomic Surveillance (pathogen evolution, transmission).
- Predictive modeling.
⭐ IHR (2005) mandates reporting potential PHEIC to WHO within 24-48 hrs of assessment.
High‑Yield Points - ⚡ Biggest Takeaways
- IDSP (Integrated Disease Surveillance Programme) is India's key surveillance network.
- NCDC (National Centre for Disease Control) is the nodal agency for IDSP.
- Surveillance types include Passive, Active, and Sentinel; Event-based surveillance is also vital.
- Standard case definitions and reporting forms (S, P, L forms) are used.
- Weekly reporting of epidemic-prone diseases enables timely action.
- IHIP is the new digital platform, enhancing real-time data.
- Aims for early outbreak detection, rapid response, and IHR compliance (International Health Regulations).
Continue reading on Oncourse
Sign up for free to access the full lesson, plus unlimited questions, flashcards, AI-powered notes, and more.
CONTINUE READING — FREEor get the app