Acute upper GI bleed: Rockall score, resuscitation and endoscopy timing
Managing an acute upper gastrointestinal bleed (UGIB) is a classic "bread and butter" topic for the UKMLA AKT. It's all about rapid assessment, stabilization, and knowing exactly when to involve the endoscopists.
In the UK, we follow the NICE (CG141) and BSG guidelines. Your first priority is always stabilization before diagnosis.
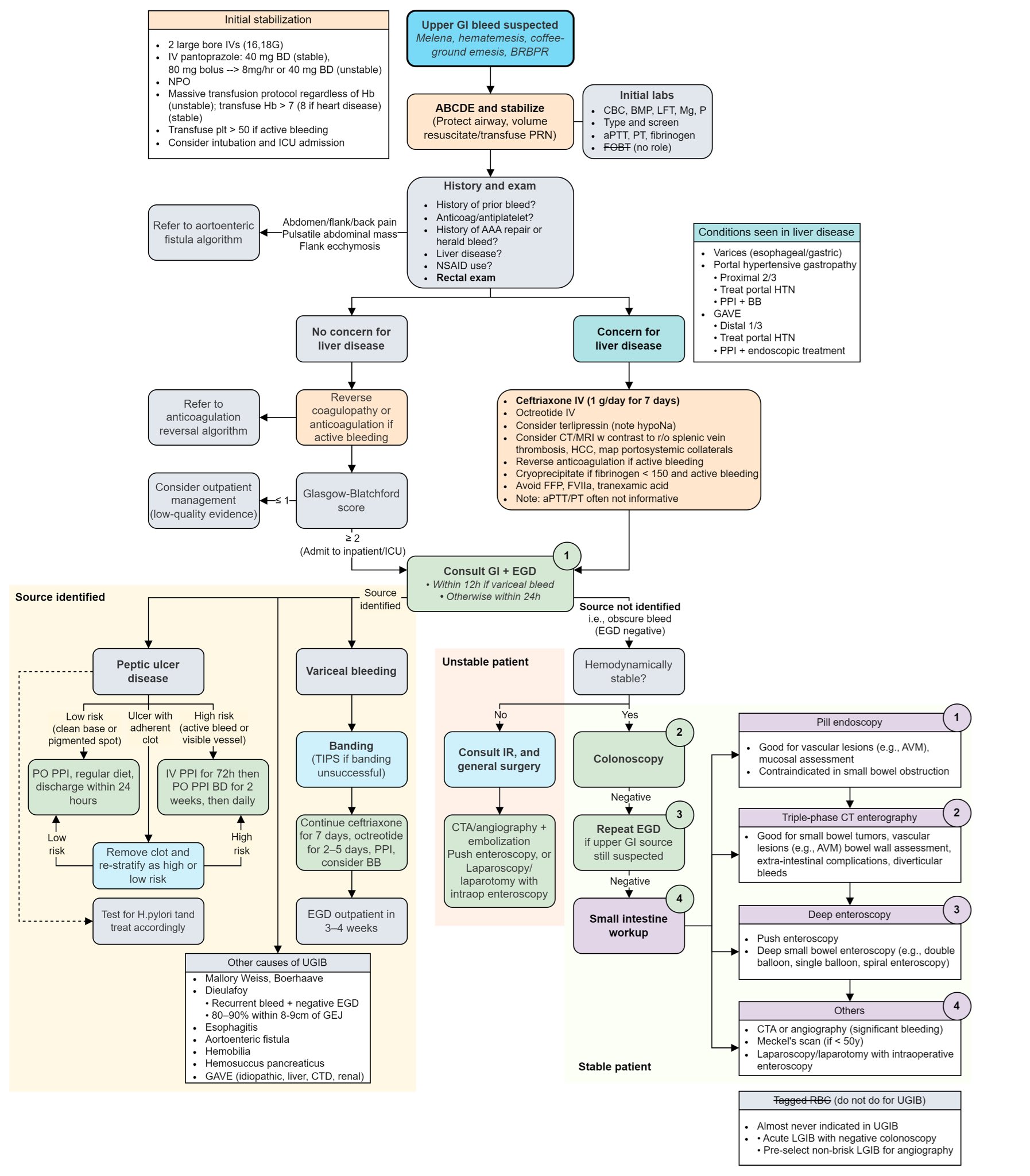
I'll pull up a clinical algorithm to help you visualize the management flow.
That flowchart gives a great overview of the clinical pathway. Let's look at that visually before we dive into the scoring systems.

In the UK, you need to know two main scores. While you asked about the Rockall score, the Glasgow-Blatchford Score (GBS) is actually the one we use first in the ED.
The timing of the OGD (Oesophago-Gastro-Duodenoscopy) is a common exam question:
I've put together a quick comparison table to help you keep the scores straight for your finals.
| Feature | Glasgow-Blatchford Score (GBS) | Rockall Score |
|---|---|---|
| When to use | Pre-endoscopy (at presentation) | Post-endoscopy (usually) |
| Primary Goal | Identifies who needs intervention/admission | Predicts risk of re-bleeding and mortality |
| Key Components | Urea, Hb, Systolic BP, HR, Melena, Syncope, Liver disease, Heart failure | Age, Shock (HR/BP), Comorbidities, Diagnosis, Evidence of bleeding |
| High-Yield Fact | A score of 0 = safe for discharge | A post-endoscopy score < 3 = low risk of death |
That table should help you distinguish between the two in a SBA (Single Best Answer) question.
One final high-yield tip for the AKT: Proton Pump Inhibitors (PPIs). NICE is very specific here—do not give a PPI before endoscopy for a non-variceal bleed, as it can mask the underlying cause. You only start high-dose IV PPIs after the endoscopy has confirmed a peptic ulcer with high-risk features.
If you want to dive deeper into the specific endoscopic treatments (like adrenaline injection vs. banding), I can pull up some detailed lessons for you.
📚 Upper GI Bleed Lessons
I've linked some high-yield lessons above that cover the surgical and medical management in more detail, including the specific steps for cirrhosis and variceal bleeds. Let me know if you'd like to try a few practice questions on this topic!
Setting up chat...