Light Waves Basics - The Ripple Story
- Light: Electromagnetic (EM) wave, transverse. Speed in vacuum $c \approx \mathbf{3 \times 10^8}$ m/s.
- Wavefronts: Surfaces of constant phase (e.g., crests).
- Types: Spherical (point source), plane (distant source).
- Huygens' Principle: Each wavefront point is a source of secondary wavelets; their envelope forms the new wavefront.
- Superposition: Waves combine by algebraic sum of amplitudes. Underlies interference, diffraction.
- Coherence: Constant phase difference & same frequency between waves. Needed for sustained interference.

⭐ Light exhibits dual nature: wave-like (interference, diffraction, polarization) and particle-like (photoelectric effect).
Interference - Waves That Mingle
- Superposition of waves, creating a new intensity distribution.
- Types:
- Constructive: Waves in phase; amplitude ↑ (brightness). Path difference: $n\lambda$.
- Destructive: Waves out of phase; amplitude ↓ (darkness). Path difference: $(n+1/2)\lambda$.
- Conditions: Coherent sources (constant phase difference), same $\lambda$.
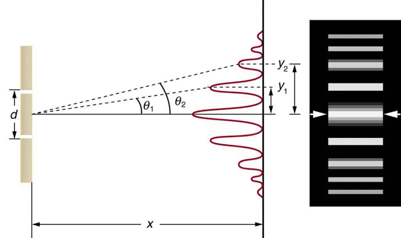
- Young's Double Slit Experiment (YDSE):
- Demonstrates light interference. Produces bright/dark fringes.
- Fringe width: $\beta = \frac{\lambda D}{d}$. (D=screen dist., d=slit sep.)

- Applications:
- Thin films (colors in soap bubbles).
- Anti-reflection (AR) coatings on lenses.
⭐ AR coatings on lenses use destructive interference. The optimal optical thickness is one-quarter of the target wavelength in vacuum.
Diffraction - Waves That Bend
- Bending of light waves around obstacles/apertures. Explained by Huygens' Principle.
- Single Slit:
- Central bright maximum (width $\propto 1/a$, where $a$ is slit width).
- Minima: $a \sin \theta = n\lambda$.
- Diffraction Grating: Multiple slits; produces sharper, more distinct maxima.
- Maxima: $d \sin \theta = m\lambda$.
- Resolution: Ability to distinguish two close objects; limited by diffraction.
- Rayleigh's Criterion: Two sources are just resolved when the central maximum of one's diffraction pattern falls on the first minimum of the other's.
- Angular limit of resolution (circular aperture): $\theta_{min} = \mathbf{1.22} \lambda / D$.
⭐ The Airy disk, the central bright diffraction spot from a circular aperture (e.g., pupil), dictates the fundamental limit of resolution for optical systems like the eye.
- Clinical: Pinhole effect (improves vision partly via diffraction); limits detail resolved by optical instruments (e.g., ophthalmoscope).
oka
Polarization & Scattering - Light's Filter & Fanout
- Polarization: Property of transverse waves (like light) specifying the geometrical orientation of oscillations. Electric field (E-field) vector confined to a specific plane.
- Unpolarized light: E-field oscillates in all random directions perpendicular to propagation.
- Linearly polarized light: E-field oscillates in a single plane.
- Methods: Selective absorption (dichroism, e.g., Polaroid), reflection (Brewster's angle), scattering, birefringence (e.g., Nicol prism).
- Brewster's Law: $n = \tan(i_p)$, where $i_p$ is the polarizing angle; reflected light is completely plane-polarized.
- Scattering: Redirection of light from its straight path by particles in the medium.
- Rayleigh Scattering: Particles much smaller than light's wavelength ($\
High‑Yield Points - ⚡ Biggest Takeaways
- Physical optics explains light as a wave, causing interference, diffraction, and polarization.
- Interference is the principle behind Potential Acuity Meter (PAM) and Worth Four Dot Test.
- Diffraction by small apertures (e.g., pinhole) can improve vision by reducing blur circles.
- Polarization is used in sunglasses to reduce glare and is seen in Haidinger's brushes.
- Rayleigh scattering (↑ for blue light) causes blue sky; Mie scattering is by larger particles.
- Laser light is monochromatic and coherent, vital for many ophthalmic applications.
Unlock the full lesson and continue reading
Signup to continue reading this lesson and unlimited access questions, flashcards, AI notes, and more