Enter your email to get your 85% OFF code and unlock the full NEET PG question bank on the app.
You'll master how the immune system distinguishes self from invader, why it sometimes turns against the body's own tissues, and how to recognize and treat the resulting autoimmune and inflammatory diseases. This lesson builds your understanding from molecular pattern recognition through cellular defense mechanisms to the chemical mediators that orchestrate inflammation, then applies this foundation to diagnose rheumatologic conditions and select targeted therapies that restore immune balance. By connecting immunological principles to clinical reasoning, you'll develop the precision needed to intervene when the body's most sophisticated defense network malfunctions.
The immune system operates through two interconnected divisions: innate immunity providing immediate first-line defense within minutes, and adaptive immunity delivering specific, memory-based responses over 5-14 days. This dual-layer architecture explains why rheumatological conditions often present with both acute inflammatory features and chronic, progressive damage patterns.
📌 Remember: RAPID for immune system organization - Recognize (pattern recognition), Activate (cellular recruitment), Process (antigen presentation), Integrate (adaptive response), Destroy (target elimination). Each component operates with millisecond precision during immune surveillance.
Physical Barriers (First 0-30 seconds)
Cellular Components (Minutes 1-60)
Molecular Recognition Systems
⭐ Clinical Pearl: Innate immunity dysfunction underlies 85% of autoinflammatory syndromes. Patients with recurrent fevers, sterile inflammation, and normal adaptive immune markers suggest primary innate immune defects requiring genetic testing and IL-1 blockade therapy.
| Component | Population | Function | Memory Duration | Clinical Significance |
|---|---|---|---|---|
| CD4+ T cells | 500-1500/μL | Helper coordination | 10-15 years | HIV target, autoimmune orchestration |
| CD8+ T cells | 200-900/μL | Cytotoxic killing | Lifelong | Viral clearance, tumor surveillance |
| B cells | 100-500/μL | Antibody production | Decades | Humoral immunity, autoantibody source |
| Plasma cells | <5% of B cells | Antibody secretion | Months-years | 2000 antibodies/second production |
| Memory T cells | 40-50% of total | Rapid recall | Lifelong | Vaccine efficacy, transplant rejection |
💡 Master This: T cell activation requires dual signals: Signal 1 (TCR-MHC interaction) plus Signal 2 (costimulatory molecules). Missing Signal 2 leads to anergy or deletion-the basis for checkpoint inhibitor therapy and transplant tolerance protocols.

Primary Response Kinetics
Secondary Response Characteristics
⭐ Clinical Pearl: Immunological memory explains why live vaccines provide superior protection compared to inactivated vaccines. Memory B cells can survive >50 years, while memory T cells maintain functional responses for decades without re-exposure.
Understanding this immunological foundation reveals why rheumatological diseases follow predictable patterns: autoimmune conditions represent adaptive immunity targeting self-antigens, while autoinflammatory syndromes reflect innate immunity dysregulation. This knowledge transforms complex rheumatological presentations into logical, treatable patterns based on underlying immune mechanisms.
Connect this immunological architecture through autoimmune pathogenesis to understand how molecular mimicry, epitope spreading, and loss of tolerance create the diverse spectrum of rheumatological diseases.
Central tolerance occurs in primary lymphoid organs where 95% of autoreactive lymphocytes undergo negative selection. Peripheral tolerance mechanisms eliminate the remaining 5% of escaped autoreactive cells through anergy, deletion, or regulatory suppression.
📌 Remember: ESCAPE mechanisms for autoimmune development - Environmental triggers (infections, drugs), Structural mimicry (molecular mimicry), Central tolerance failure (AIRE mutations), Apoptosis defects (clearance failure), Peripheral regulation loss (Treg dysfunction), Epitope spreading (tissue damage amplification).
Cross-Reactive Recognition Patterns
Molecular Requirements for Mimicry

| Pathogen | Self-Antigen | Disease | HLA Association | Prevalence |
|---|---|---|---|---|
| Streptococcus | Cardiac myosin | Rheumatic fever | DR7, DR53 | 0.3-3% post-infection |
| Campylobacter | Ganglioside GM1 | Guillain-Barré | DQ1, DQ3 | 1:1000 infections |
| EBV | Sm antigen | SLE | DR2, DR3 | >95% SLE patients |
| Klebsiella | HLA-B27 | Ankylosing spondylitis | B27 | 90% AS patients |
| Coxsackievirus | Glutamic acid decarboxylase | Type 1 diabetes | DR3, DR4 | 5-10% genetic risk |
Epitope spreading transforms localized autoimmune responses into systemic diseases through tissue damage and cryptic antigen exposure. This mechanism explains why early aggressive treatment prevents irreversible organ damage in conditions like lupus nephritis and rheumatoid arthritis.
Intramolecular Spreading (Weeks to months)
Intermolecular Spreading (Months to years)
💡 Master This: Epitope spreading explains why autoantibody profiles evolve over time in SLE patients. Anti-Ro/SSA may appear years before anti-dsDNA, while anti-Sm often emerges during active disease phases. Serial autoantibody monitoring predicts disease progression and organ involvement.
Regulatory T cells (Tregs) comprise 5-10% of CD4+ T cells and maintain peripheral tolerance through multiple suppressive mechanisms. Treg dysfunction underlies virtually all autoimmune diseases and represents a key therapeutic target.
Treg Identification Markers
Suppressive Mechanisms (Multiple pathways)
⭐ Clinical Pearl: Treg frequency and function predict treatment response in rheumatoid arthritis. Patients with <4% Tregs show poor response to conventional DMARDs but excellent response to IL-2 therapy which selectively expands functional Treg populations.
Understanding autoimmune pathogenesis reveals why early intervention prevents irreversible damage: epitope spreading and chronic inflammation create self-perpetuating cycles that become increasingly difficult to control. This knowledge transforms therapeutic approaches from symptom management to precision targeting of underlying immune dysfunction.
Connect these autoimmune mechanisms through inflammatory mediator networks to understand how cytokines, chemokines, and complement activation orchestrate the tissue damage patterns seen across rheumatological diseases.
Cytokines function as molecular switches that amplify, sustain, or resolve inflammatory responses. Concentration-dependent effects mean picomolar levels trigger physiological responses, while nanomolar concentrations cause pathological inflammation.
📌 Remember: FLAMES for major inflammatory cytokines - Fever (IL-1β, TNF-α), Leukocyte recruitment (IL-8, MCP-1), Acute phase response (IL-6), Matrix destruction (MMPs), Endothelial activation (TNF-α, IL-1β), Systemic effects (cachexia, fatigue). Each operates in femtomolar to nanomolar ranges with exponential dose responses.
Tumor Necrosis Factor-α represents the central hub of inflammatory networks, explaining why TNF inhibitors revolutionized rheumatological treatment. TNF-α triggers >200 downstream genes and coordinates virtually every aspect of acute and chronic inflammation.
TNF-α Biological Effects (Dose-dependent responses)
Cellular Sources and Targets

| TNF Inhibitor | Mechanism | Half-life | Dosing | Efficacy (ACR20) | Infection Risk |
|---|---|---|---|---|---|
| Infliximab | Chimeric mAb | 8-10 days | IV q8 weeks | 60-70% | 2-3x baseline |
| Adalimumab | Human mAb | 14 days | SC q2 weeks | 65-75% | 2-3x baseline |
| Etanercept | Soluble receptor | 3-5 days | SC weekly | 60-65% | 1.5-2x baseline |
| Certolizumab | PEGylated Fab | 14 days | SC q2-4 weeks | 60-70% | 2-3x baseline |
| Golimumab | Human mAb | 14 days | SC monthly | 55-65% | 2-3x baseline |
Type I interferons (IFN-α/β) drive lupus pathogenesis and represent emerging therapeutic targets. >50% of SLE patients show elevated interferon signatures correlating with disease activity and organ damage.
Interferon Signature Components
Pathogenic Mechanisms in SLE
💡 Master This: Interferon signature predicts lupus flares with 85% sensitivity when >2-fold elevated. Anifrolumab (anti-IFNAR1) shows greatest efficacy in high interferon signature patients with 50% reduction in flare rates and steroid-sparing effects.

IL-1β and IL-18 drive autoinflammatory syndromes through inflammasome activation. Understanding IL-1 biology explains why anakinra and canakinumab provide dramatic responses in previously untreatable conditions.
Inflammasome Activation Cascade
Clinical IL-1 Targeting Strategies
⭐ Clinical Pearl: IL-1β levels >50 pg/mL predict excellent response to IL-1 blockade in autoinflammatory syndromes. Response occurs within 24-48 hours with >90% symptom resolution in genetically confirmed cases of FMF, CAPS, and TRAPS.
Understanding inflammatory mediator networks reveals why combination therapies often succeed where monotherapy fails: redundant pathways and compensatory mechanisms require multi-target approaches. This knowledge transforms treatment from trial-and-error to precision medicine based on individual inflammatory profiles.
Connect these inflammatory networks through pattern recognition systems to understand how innate immune sensors detect tissue damage and initiate the specific inflammatory cascades that characterize different rheumatological diseases.

Toll-like receptors function as molecular switches that discriminate between pathogenic and commensal microorganisms. TLR polymorphisms explain individual susceptibility to autoimmune diseases and infection-triggered flares.
📌 Remember: NUCLEAR for endosomal TLRs - Nucleic acids (TLR3, 7, 8, 9), Unmethylated CpG (TLR9), CU-rich sequences (TLR8), Long dsRNA (TLR3), Endosomal location (acidic pH required), Autoimmune relevance (self-nucleic acid recognition), Redundant signaling (multiple TLR activation). These receptors show nanomolar sensitivity to pathogen-derived nucleic acids.
Endosomal TLRs detecting nucleic acids drive lupus pathogenesis through recognition of self-DNA and self-RNA in immune complexes. This explains why antimalarial drugs (chloroquine, hydroxychloroquine) inhibit TLR signaling by raising endosomal pH.
TLR9 Activation in Lupus
TLR7/8 in RNA Recognition

| TLR | Ligand | Cell Type | Disease Association | Therapeutic Target |
|---|---|---|---|---|
| TLR3 | dsRNA | Dendritic cells | Sjögren's syndrome | Poly(I:C) inhibitors |
| TLR7 | ssRNA | B cells, pDCs | SLE (>80% patients) | IMO-8400 (antagonist) |
| TLR8 | ssRNA | Monocytes | RA synovitis | CU-CPT compounds |
| TLR9 | CpG DNA | B cells, pDCs | SLE (>90% patients) | Chloroquine, ODN inhibitors |
Inflammasomes detect intracellular danger signals and activate caspase-1 to process IL-1β and IL-18. Inflammasome dysfunction underlies autoinflammatory syndromes and crystal arthropathies.
NLRP3 Inflammasome Activation
Pathological Inflammasome Triggers
💡 Master This: Inflammasome activation requires two distinct signals separated by minutes to hours. Signal 1 (TLR priming) can occur days before Signal 2 (danger signal), explaining why infections can trigger delayed autoinflammatory flares in genetically susceptible patients.

Complement provides rapid amplification of immune responses through >30 proteins in three convergent pathways. Complement deficiencies predispose to lupus-like syndromes, while excessive activation drives tissue damage.
Complement Pathway Integration
Complement in Autoimmune Disease
⭐ Clinical Pearl: Low C3/C4 levels predict lupus flares with 80% sensitivity when both decreased >25% from baseline. C3 levels <60 mg/dL and C4 <10 mg/dL indicate active nephritis requiring immediate immunosuppression and renal biopsy consideration.
Understanding pattern recognition systems reveals why certain infections trigger specific autoimmune diseases: molecular mimicry between pathogen and self-antigens combined with TLR activation breaks tolerance in genetically susceptible individuals. This knowledge enables precision prevention and targeted therapy based on individual immune profiles.
Connect these recognition systems through autoantibody development to understand how initial immune activation evolves into sustained autoimmune responses with specific antibody patterns that define distinct rheumatological diseases.

Biologic therapies achieve target-specific inhibition with minimal off-target effects. Biomarker-guided selection improves response rates from 60-70% with empirical therapy to 85-95% with precision targeting.
📌 Remember: TARGET for biologic selection - TNF levels (TNF inhibitors), Autoantibody profile (B cell targeting), Regulatory T cell function (costimulation blockade), Genetic polymorphisms (drug metabolism), Existing infections (safety screening), Treatment history (prior failures). Each factor influences efficacy and safety with quantifiable predictive value.
TNF inhibitors revolutionized rheumatoid arthritis treatment but show variable responses based on patient characteristics and disease phenotypes. Precision selection improves outcomes while reducing costs and adverse events.
Predictive Biomarkers for TNF Inhibitor Response
TNF Inhibitor Differentiation

| TNF Inhibitor | Binding Affinity | Immunogenicity | Infection Risk | Pregnancy Safety | Cost (Annual) |
|---|---|---|---|---|---|
| Infliximab | Highest (Kd 0.1 nM) | 15-20% ADA | 3x baseline | Category B | $25,000 |
| Adalimumab | High (Kd 0.2 nM) | 5-10% ADA | 2.5x baseline | Category B | $60,000 |
| Etanercept | Moderate (Kd 1 nM) | <5% ADA | 1.5x baseline | Category B | $50,000 |
| Certolizumab | High (Kd 0.15 nM) | 8-12% ADA | 2x baseline | Preferred | $55,000 |
B cell depletion and modulation provide highly effective therapy for antibody-mediated autoimmune diseases. Rituximab and newer agents offer sustained remissions with infrequent dosing.
B Cell Targeting Mechanisms
Patient Selection for B Cell Therapy
💡 Master This: B cell depletion with rituximab provides sustained responses lasting 12-24 months after single treatment course. Peripheral B cell return occurs 6-9 months post-treatment, but clinical relapse typically lags by 6-12 additional months, allowing extended treatment-free intervals.
Janus kinase (JAK) inhibitors provide oral alternatives to biologic therapy with rapid onset and broad anti-inflammatory effects. JAK selectivity determines efficacy and safety profiles.
JAK Pathway Specificity
Clinical JAK Inhibitor Profiles
⭐ Clinical Pearl: JAK inhibitors show rapid onset with clinical improvement within 2-4 weeks compared to 8-12 weeks for biologics. Tofacitinib achieves ACR20 responses in 70-80% of TNF inhibitor failures, making it excellent second-line therapy for refractory RA.
Understanding therapeutic precision reveals why biomarker-guided therapy outperforms empirical treatment: individual immune profiles determine optimal targets and predict responses. This knowledge transforms rheumatology from trial-and-error to precision medicine with improved outcomes and reduced healthcare costs.
Connect these therapeutic principles through clinical integration frameworks to understand how combination strategies, treatment sequencing, and monitoring protocols optimize long-term outcomes in complex rheumatological diseases.
📌 Essential Arsenal: RAPID diagnostic framework - Recognize inflammatory patterns (morning stiffness >1 hour, CRP >10 mg/L), Assess autoantibody profiles (ANA patterns, specific antibodies), Pattern organ involvement (skin-joint-kidney triad), Integrate imaging findings (erosions, synovitis), Decide therapeutic targets (TNF, B cells, JAK pathways). Each component provides quantifiable diagnostic value with evidence-based thresholds.
| Disease | Key Differentiator | Sensitivity | Specificity | Clinical Pearl |
|---|---|---|---|---|
| Rheumatoid Arthritis | ACPA + RF positive | 70% | 95% | Erosions within 2 years if untreated |
| SLE | Anti-dsDNA + low C3/C4 | 60% | 98% | Nephritis risk 80% with high titers |
| Sjögren's | Anti-Ro/SSA + Anti-La/SSB | 85% | 95% | Lymphoma risk 5% lifetime |
| Scleroderma | Anti-Scl70 or Anti-centromere | 90% | 90% | Organ involvement pattern predictor |
| Gout | Uric acid crystals + response to colchicine | 95% | 90% | Tophi develop after 10+ years |
TNF-α Dominant (CRP >20 mg/L, TNF >50 pg/mL)
B Cell Mediated (High autoantibodies, Low complement)
IL-1 Driven (Recurrent fevers, Sterile inflammation)
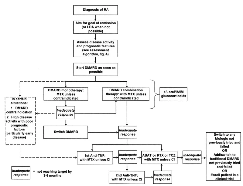
⭐ Master This: Early aggressive therapy within 3-6 months of symptom onset prevents irreversible joint damage in >90% of RA patients. Window of opportunity closes rapidly-erosions develop in 70% of untreated patients within 2 years, but <10% with immediate DMARD therapy.

This immunological mastery framework provides the foundation for understanding, diagnosing, and treating the full spectrum of rheumatological diseases with precision, confidence, and optimal patient outcomes.
Signup to continue reading this lesson and unlimited access questions, flashcards, AI notes, and more
Have doubts about this lesson?
Ask Rezzy, your AI Study Mate, to explain anything you didn't understand
Get full Oncourse access with lessons, practice questions, flashcards and AI study tools.
Scan to download app