Albinism Basics - Pale & Precise
- Hereditary disorders; ↓ or absent melanin synthesis.
- Types: Oculocutaneous (OCA) & Ocular (OA).
- Key enzyme: Tyrosinase (often deficient/defective in OCA).
- Features: Pale skin, white/light hair, translucent irides, nystagmus, photophobia, ↓visual acuity.
- ↑Risk of sun damage & skin cancers (SCC, BCC).
⭐ OCA1A (tyrosinase-negative) is the most severe form, with complete lifelong absence of melanin pigment formation globally; it is an autosomal recessive condition.
Melanin Mystery - Gene Scene
- Core Defect: Impaired melanin biosynthesis from tyrosine.
- Inheritance: Mostly Autosomal Recessive (AR).
- Key Enzyme: Tyrosinase (melanin catalyst).
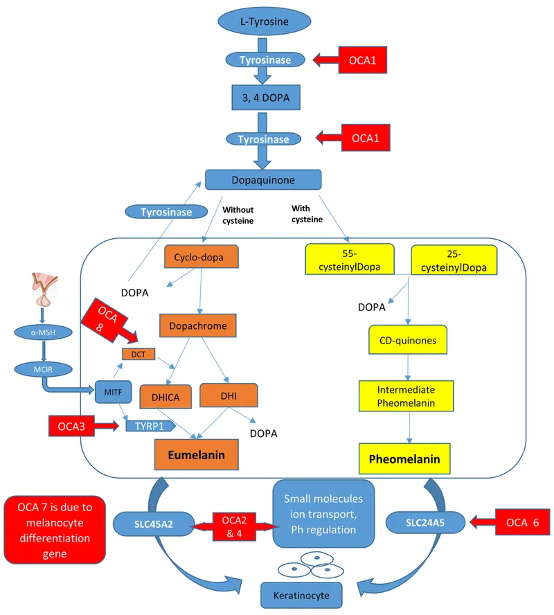
- Pathway: Tyrosine → DOPA → DOPAquinone → Melanin.
- Major Genes & OCA Types:
- TYR → OCA1 (A/B): Tyrosinase -ve/+ve.
- OCA2 (P gene) → OCA2.
- TYRP1 → OCA3 (Rufous).
- SLC45A2 → OCA4.
⭐ TYR gene mutations in OCA1A cause complete, lifelong absence of melanin.
Albinism Spectrum - Shades of Pale
- Heterogeneous group of inherited disorders of melanin biosynthesis.
- Results in generalized or localized hypopigmentation of hair, skin, and/or eyes.
- Key ocular findings: nystagmus, photophobia, ↓ visual acuity, foveal hypoplasia.
- All Oculocutaneous Albinism (OCA) types are Autosomal Recessive (AR).
| Type | Gene(s) | Clinical Pearl |
|---|---|---|
| OCA1A | TYR | Complete melanin absence; tyrosinase-negative; most severe. |
| OCA1B | TYR | Minimal pigment; "yellow mutant"; temperature-sensitive. |
| OCA2 | OCA2 (P gene) | Most common globally; variable hypopigmentation. |
| OCA3 | TYRP1 | Rufous/red albinism; common in dark-skinned individuals. |
| OCA4 | SLC45A2 | Phenotype similar to OCA2; less common. |
| OA1 | GPR143 (XLR) | Ocular signs prominent; skin usually normal/mildly affected. |
Head-to-Toe Signs - Clearly Seen
- Skin: Milky-white/cream-colored, extreme sun sensitivity; ↑ risk skin cancers (SCC, BCC).
- Hair: White/yellow/light brown, may darken with age; remains hypopigmented.
- Eyes:
- Iris: Translucent (pink/blue), severe photophobia.
- Nystagmus: Pendular, often horizontal.
- Strabismus: Common.
- Foveal hypoplasia: ↓ Visual acuity (often <6/60).
- Optic nerve misrouting.
- ↑ Refractive errors (myopia, hyperopia, astigmatism).
⭐ Foveal hypoplasia, an underdeveloped fovea, is a consistent finding and primary cause of reduced visual acuity in albinism.
Spotting & Support - Care Plan
- Diagnosis: Hypopigmentation (skin, hair, eyes).
- Key Ocular Signs: Nystagmus, photophobia, ↓ visual acuity, iris transillumination, foveal hypoplasia.
- Tests: Hair bulb tyrosinase test; genetic testing.
- Care Plan:
- Sun protection: Sunscreen (SPF >30-50), protective clothing, sunglasses.
- Regular skin exams: Monitor for SCC, BCC.
- Ophthalmologic care: Corrective lenses, low-vision aids.
- Genetic counseling.
⭐ Albinism patients have a significantly increased risk of developing Squamous Cell Carcinoma (SCC), primarily due to chronic UV radiation exposure.
High-Yield Points - ⚡ Biggest Takeaways
- Albinism: autosomal recessive; deficient melanin production.
- OCA1 (Tyrosinase-related): OCA1A (absent enzyme, severe) vs OCA1B (residual activity, milder).
- OCA2 (P gene defect): most common type worldwide, especially in individuals of African descent.
- Key ocular features: nystagmus, photophobia, ↓ visual acuity, foveal hypoplasia, iris transillumination.
- Markedly ↑ risk of skin cancers (SCC, BCC) due to UV sensitivity.
- Hermansky-Pudlak Syndrome: albinism, platelet defect (bleeding diathesis), ceroid lipofuscin storage.
- Chediak-Higashi Syndrome: albinism, immunodeficiency, recurrent pyogenic infections, giant lysosomal granules in leukocytes.
Unlock the full lesson and continue reading
Signup to continue reading this lesson and unlimited access questions, flashcards, AI notes, and more
