IDSP Basics - Eyes on Disease
- IDSP: Integrated Disease Surveillance Project.
- Aim: Early outbreak detection & response; ↓ morbidity & mortality.
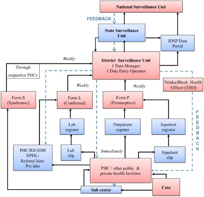
- Approach: Decentralized; data from periphery (sub-centres) to central level (NCDC).
- Surveillance Forms (Reporting):
- Syndromic (S-form): For early warning signals.
- Presumptive (P-form): Clinically suspected cases.
- Laboratory (L-form): Confirmed cases.
- Core Activities: Training personnel, modernizing labs, establishing IT network, data analysis & rapid response.
⭐ Launched November 2004 with World Bank assistance.
IDSP Structure - The Watchtower Network
- Three-tiered hierarchical system:
- Central Surveillance Unit (CSU): Located at NCDC, Delhi. National oversight.
- State Surveillance Units (SSU): Established at State/UT headquarters. State-level coordination.
- District Surveillance Units (DSU): Functional at District headquarters. Core surveillance & response.
- Reporting Units: Data flows from peripheral health facilities (PHCs, CHCs, Hospitals) & laboratories.
⭐ IDSP has a three-tiered structure: Central Surveillance Unit (CSU) at NCDC, Delhi; State Surveillance Units (SSU) at State HQs; and District Surveillance Units (DSU) at District HQs.

Surveillance in Action - Spotting the Enemy
- Primary Goal: Detect early warning signals of outbreaks for prompt, effective public health action.
- Data Collection Network:
- Peripheral: Sub-centres, PHCs, CHCs.
- Secondary/Tertiary: Hospitals (Govt. & Pvt.), Medical colleges.
- Reporting System:
- ⭐ > Data is collected on three specified reporting formats: S (Syndromic) for community/facility observations, P (Presumptive) for clinical diagnosis by MO, and L (Laboratory-confirmed) cases.
- Hierarchical Data Flow & Analysis:
- Key Operational Components:
- Regular data analysis (Time, Place, Person).
- Outbreak investigation, confirmation, and rapid response.
- Use of dedicated IT network (IDSP portal) for data transmission & alerts.
Data & Tech - The Digital Shield
- IDSP Portal: Central hub for data collection, analysis, visualization.
- Real-time data entry from periphery (Sub-centres, PHCs, Hospitals).
- IHIP (Integrated Health Information Platform): Advanced successor, real-time event tracking.
- Key Features:
- GIS mapping for outbreak visualization.
- Automated alerts & reports (daily, weekly).
- Mobile applications for field data.
- Enhances early warning & rapid response capabilities.
⭐ The IDSP portal is a one-stop online platform for data entry, analysis, and visualization.
IDSP Hurdles & Horizons - The Path Ahead
- Hurdles:
- Underreporting & data quality concerns.
- Shortage of trained epidemiologists & lab staff.
- Limited private sector engagement & notification.
- Weak inter-sectoral coordination (e.g., animal health).
- Delays in data flow impacting timely response.
- Horizons:
- Strengthening lab networks for rapid, quality diagnostics.
- Advanced tech: GIS, AI for predictive surveillance.
- Full 'One Health' approach integration.
- Robust community involvement & private partnerships.
⭐ IDSP is now being transitioned to the Integrated Health Information Platform (IHIP) for enhanced digital surveillance.
High‑Yield Points - ⚡ Biggest Takeaways
- IDSP, launched in 2004, aims for early outbreak detection and rapid response.
- It's a decentralized surveillance system operating at district, state, and central levels.
- Data is collected from sub-centres, PHCs, CHCs, and hospitals (both government and private).
- Features Syndromic (S), Presumptive (P), and Laboratory-confirmed (L) case reporting.
- Mandates weekly reporting of surveillance data for timely action.
- The National Centre for Disease Control (NCDC) serves as the national nodal agency.
- The Integrated Health Information Platform (IHIP) is its current digital backbone for real-time data flow and analysis.
Unlock the full lesson and continue reading
Signup to continue reading this lesson and unlimited access questions, flashcards, AI notes, and more