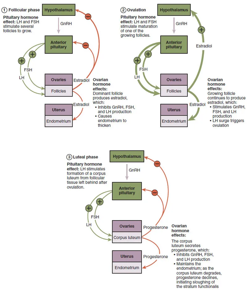
Ovulation - The Great Escape
- Trigger: Sustained high estrogen from the dominant follicle switches to positive feedback on GnRH.
- The LH Surge: A massive release of Luteinizing Hormone (~24-36 hours before ovulation).
- Resumes Meiosis I; secondary oocyte arrests in Metaphase II.
- ↑ Prostaglandins & proteolytic enzymes (collagenase, plasmin) weaken the follicular wall.

⭐ Mittelschmerz: Transient, unilateral lower abdominal pain at mid-cycle corresponding to ovulation. A key clinical correlate.
Hormonal Orchestra - Drama Llama Hormones
- Late Follicular Phase: Dominant follicle produces ↑↑ estradiol.
- Feedback Switch: Sustained high estradiol switches from negative to positive feedback on the hypothalamus (GnRH) & anterior pituitary.
- LH Surge: This causes a massive, rapid ↑ in LH (and a smaller FSH rise). Ovulation occurs 24-36 hours after the LH peak. 📌 LH Launches the egg!
- Final Steps: LH surge → oocyte completes meiosis I → follicular wall degrades → ovulation.
⭐ The defining event of ovulation is the switch from negative to positive feedback by high levels of estradiol, triggering the LH surge.

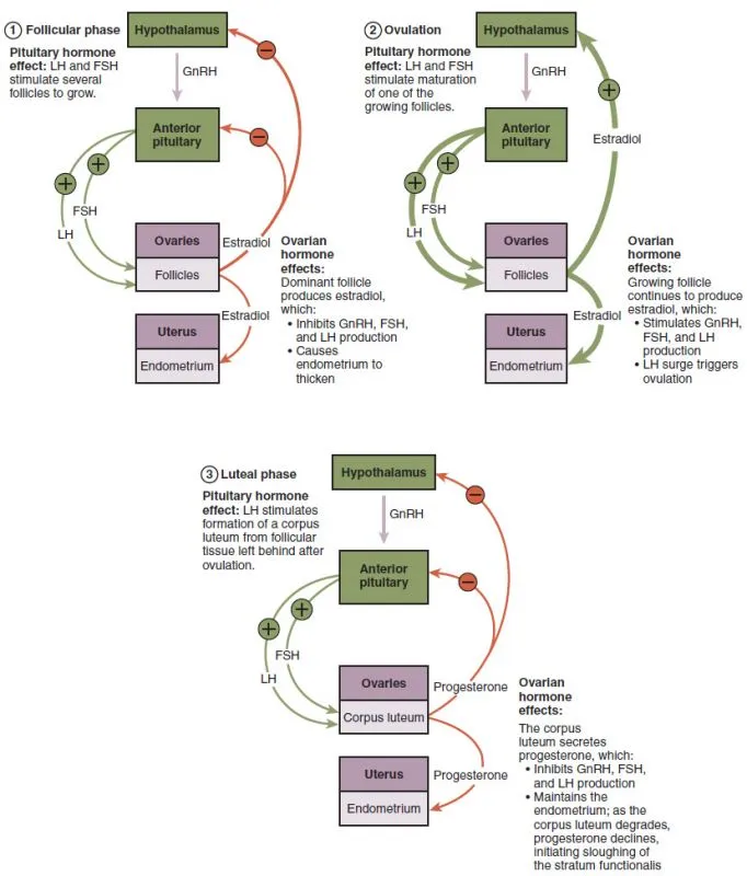
The LH Surge - The Final Trigger
- Trigger: Sustained high estrogen from the dominant follicle switches from negative to positive feedback on the pituitary/hypothalamus.
- Timing: The surge begins ~24-36 hours before ovulation; ovulation occurs 10-12 hours after the LH peak.
- Key Actions:
- Resumption of meiosis I in the primary oocyte.
- Stimulates prostaglandins & proteolytic enzymes (collagenase) to degrade the follicular wall.
- Promotes luteinization of granulosa and theca cells, forming the corpus luteum.
⭐ The LH surge is the critical event that allows the primary oocyte to overcome meiotic arrest in Prophase I, becoming a secondary oocyte arrested in Metaphase II.

Ovarian Events - The Follicle's Breakout
- Trigger: Dominant follicle's sustained high estrogen levels switch to positive feedback on the pituitary, causing a massive LH surge.
- Timing: Ovulation occurs ~24-36 hours after the LH surge begins.
- Mechanism: LH stimulates the completion of Meiosis I.
- ↑ Prostaglandins → follicular swelling & smooth muscle contraction.
- ↑ Proteolytic enzymes (collagenase, plasmin) → digest the follicular wall.
- Rupture: An avascular spot (stigma) forms on the ovarian surface, then ruptures, expelling the oocyte.
⭐ The oocyte is arrested in Metaphase II of meiosis and will only complete the division if fertilized.

High‑Yield Points - ⚡ Biggest Takeaways\n\n> * The LH surge is the absolute requirement for ovulation, occurring 24-36 hours before follicular rupture.\n> * LH stimulates the release of a secondary oocyte, which is arrested in metaphase II.\n> * The ruptured follicle transforms into the corpus luteum, the primary source of progesterone in the luteal phase.\n> * Mittelschmerz (mid-cycle pain) can be a clinical sign of ovulation.\n> * The oocyte remains viable for fertilization for only 12-24 hours post-ovulation.
Unlock the full lesson and continue reading
Signup to continue reading this lesson and unlimited access questions, flashcards, AI notes, and more