Glucogenic vs. Ketogenic - Sugar or Fat Precursors
- Glucogenic AAs: Metabolized to pyruvate or TCA cycle intermediates, serving as precursors for gluconeogenesis.
- Ketogenic AAs: Degraded to acetyl-CoA or acetoacetate, which can be converted to fatty acids or ketone bodies.

- Exclusively Ketogenic: Leucine, Lysine.
- Both Glucogenic & Ketogenic: Phenylalanine, Isoleucine, Tryptophan, Threonine, Tyrosine.
- Exclusively Glucogenic: Remaining amino acids.
⭐ In disorders like Pyruvate Dehydrogenase Complex Deficiency, a diet rich in lysine and leucine is crucial. It provides energy via ketone bodies without increasing lactate production from glycolysis.
📌 Mnemonic: The two L's (Leucine, Lysine) are pureLy ketogenic.
The Amino Acid Lineup - The Glucogenic & Ketogenic Teams
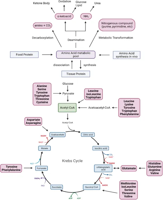
Amino acids are classified based on the metabolic fate of their carbon skeletons. Glucogenic amino acids are converted to precursors of glucose, such as pyruvate or Krebs cycle intermediates. Ketogenic amino acids are degraded directly into acetyl-CoA or acetoacetate, which can be used for ketogenesis but not for net glucose synthesis.
| Glucogenic Only (13) | Ketogenic Only (2) | Both (5) |
|---|---|---|
| Alanine, Arginine, Asparagine, Aspartate, Cysteine, Glutamate, Glutamine, Glycine, Histidine, Methionine, Proline, Serine, Valine | Leucine, Lysine | Phenylalanine, Isoleucine, Threonine, Tryptophan, Tyrosine |
- Purely Ketogenic: The two "L"s - Leucine & Lysine.
- Both: Remember "PITTT" - Phenylalanine, Isoleucine, Threonine, Tryptophan, Tyrosine.
⭐ > In states of prolonged fasting, muscle protein breaks down, releasing glucogenic amino acids for hepatic gluconeogenesis to supply the brain and RBCs. Ketogenic amino acids are converted to ketone bodies, providing a vital alternative fuel source for the brain, sparing glucose.
Metabolic Entry Points - Highway to the Krebs Cycle
- Amino acid carbon skeletons are converted into major metabolic intermediates, serving as entry points into the Krebs (TCA) cycle for energy production or gluconeogenesis.

⭐ Leucine and Lysine are the only purely ketogenic amino acids. They form acetyl-CoA or acetoacetyl-CoA, which cannot be used for net glucose synthesis. 📌 Mnemonic: The two "L"s are "Lusciously Ketogenic."
Clinical Correlation - A Sweet-Smelling Problem
-
Maple Syrup Urine Disease (MSUD): An autosomal recessive disorder of branched-chain amino acid (BCAA) metabolism.
- Enzyme Deficiency: Branched-chain α-ketoacid dehydrogenase (BCKDH).
- Accumulation: ↑ BCAAs in plasma and urine.
- 📌 I Love Vermont maple syrup: Isoleucine, Leucine, Valine.
- Clinical Features:
- Sweet-smelling urine and cerumen (burnt sugar).
- Neurotoxicity: encephalopathy, seizures, poor feeding, developmental delay.

⭐ Leucine is the most neurotoxic of the BCAAs; its accumulation is primarily responsible for the severe neurological damage seen in MSUD.
High‑Yield Points - ⚡ Biggest Takeaways
- Glucogenic amino acids form pyruvate or TCA cycle intermediates, feeding into gluconeogenesis.
- Ketogenic amino acids form acetyl-CoA or acetoacetate, which can be used for ketogenesis.
- The purely ketogenic amino acids are Leucine and Lysine.
- Isoleucine, Phenylalanine, Threonine, Tryptophan, and Tyrosine are both glucogenic and ketogenic.
- In starvation, glucogenic amino acids are a key source for maintaining blood glucose levels.
- Maple Syrup Urine Disease is a defect in breaking down branched-chain amino acids.
Unlock the full lesson and continue reading
Signup to continue reading this lesson and unlimited access questions, flashcards, AI notes, and more