Amino acids are far more than protein building blocks-they're metabolic hubs where energy production, neurotransmitter synthesis, and detoxification pathways converge, and when these pathways fail, the clinical consequences range from subtle developmental delays to life-threatening metabolic crises. You'll master how cells orchestrate nitrogen trafficking through transamination and deamination, recognize the distinctive clinical signatures of inherited disorders like phenylketonuria and maple syrup urine disease, and deploy evidence-based therapeutic protocols that can prevent irreversible neurological damage when minutes matter.
⭐ Clinical Pearl: Amino acid disorders affect 1 in 500 newborns, with 85% being treatable if diagnosed within the first 48 hours of life
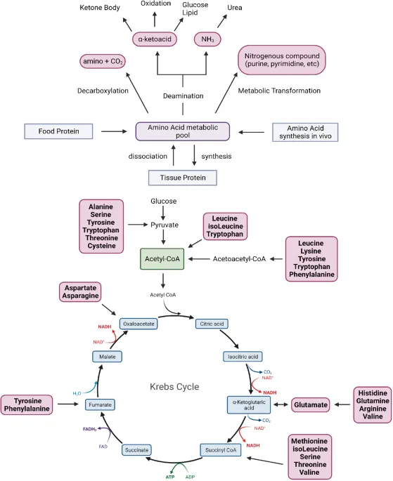
The metabolic fate of amino acids follows four major pathways: protein synthesis (40% of dietary intake), gluconeogenesis (25%), ketogenesis (20%), and direct oxidation (15%). Each pathway requires specific cofactors, and deficiencies create predictable clinical patterns.
📌 Remember: PEST - Protein synthesis, Energy production, Specialized molecules (neurotransmitters), Transamination reactions define the four fates of amino acids
Protein Synthesis Pathway
Energy Production Routes

💡 Master This: Every amino acid disorder creates a substrate accumulation pattern above the blocked enzyme and product deficiency below - this principle predicts 90% of clinical presentations
The clinical significance becomes apparent when considering that amino acid disorders can mimic psychiatric conditions, neurological diseases, or metabolic crises. Maple syrup urine disease presents with the sweet odor of sotolone at concentrations >50 μg/L, while phenylketonuria causes intellectual disability if phenylalanine exceeds 20 mg/dL (1200 μM) during brain development.
| Amino Acid Class | Primary Fate | Clinical Marker | Normal Range | Pathological Threshold | Key Enzyme |
|---|---|---|---|---|---|
| Branched-chain (Leu, Ile, Val) | Muscle energy | Plasma BCAA | 300-600 μM | >2000 μM | BCKDH |
| Aromatic (Phe, Tyr, Trp) | Neurotransmitters | Phenylalanine | 30-120 μM | >1200 μM | PAH |
| Sulfur (Met, Cys) | Methylation | Homocysteine | 5-15 μM | >100 μM | CBS |
| Basic (Arg, Lys, His) | Urea cycle | Ammonia | 10-35 μM | >150 μM | Multiple |
| Acidic (Asp, Glu) | Neurotransmission | Glutamate | 20-120 μM | >500 μM | GAD |
📌 Remember: PVT TIM HALL - Phenylalanine, Valine, Threonine, Tryptophan, Isoleucine, Methionine, Histidine, Arginine, Leucine, Lysine (essential amino acids)
⭐ Clinical Pearl: Kwashiorkor develops when essential amino acid intake falls below 70% of requirements, even with adequate calories - explains the protein-energy malnutrition paradox
The conditionally essential amino acids become dietary requirements during stress, growth, or disease. Arginine becomes essential during wound healing, requiring 6-20g daily for optimal immune function. Glutamine becomes essential during critical illness, with plasma levels dropping 50% within 24 hours of major surgery.

💡 Master This: Essential amino acid deficiency creates a negative nitrogen balance within 3-5 days, while non-essential deficiency can be compensated for weeks through endogenous synthesis
| Amino Acid | Classification | Daily Requirement | Synthesis Pathway | Clinical Deficiency | Plasma Normal Range |
|---|---|---|---|---|---|
| Leucine | Essential | 39 mg/kg | None | Muscle wasting | 120-200 μM |
| Arginine | Conditional | 6-20 g | From citrulline | Poor wound healing | 50-200 μM |
| Glutamine | Conditional | 5-15 g | From glutamate | Immune dysfunction | 500-750 μM |
| Alanine | Non-essential | Variable | From pyruvate | Rare | 300-600 μM |
| Tyrosine | Conditional | 14 mg/kg | From phenylalanine | Catecholamine deficiency | 45-125 μM |

Transamination represents the body's most elegant recycling system, allowing interconversion of amino acids without losing nitrogen. Alanine aminotransferase (ALT) and aspartate aminotransferase (AST) serve as the primary nitrogen shuttles, with pyridoxal phosphate (PLP) as the essential cofactor.
📌 Remember: ALPHA - Alanine + α-ketoglutarate ↔ Pyruvate + Glutamate (ALT reaction), ASAP - ASpartate + α-ketoglutarate ↔ Oxaloacetate + Glutamate (AST reaction)
⭐ Clinical Pearl: ALT:AST ratio >2 suggests hepatocellular injury, while AST:ALT ratio >2 indicates alcoholic liver disease or muscle damage - reflects tissue enzyme distribution patterns
The glucose-alanine cycle demonstrates transamination's physiological importance. Muscle protein breakdown generates alanine carrying nitrogen to liver, where transamination produces glutamate for urea synthesis and pyruvate for gluconeogenesis. This cycle provides 10-15% of hepatic glucose production during fasting.
💡 Master This: Glutamate dehydrogenase serves as the metabolic switch - when energy is needed (high ADP), it promotes amino acid oxidation; when energy is abundant (high GTP), it favors amino acid synthesis
The clinical significance becomes apparent in liver disease, where impaired transamination leads to altered amino acid profiles. Branched-chain amino acids (BCAA) decrease while aromatic amino acids increase, creating the Fischer ratio (BCAA/AAA) that drops from normal 3.0-3.5 to <1.0 in hepatic encephalopathy.
| Enzyme | Tissue Distribution | Normal Range | Clinical Significance | Cofactor | Km Value |
|---|---|---|---|---|---|
| ALT | Liver >> Heart, Muscle | 7-35 U/L | Hepatocellular injury | PLP | 15 mM (alanine) |
| AST | Heart, Liver, Muscle | 8-40 U/L | Tissue damage | PLP | 9 mM (aspartate) |
| GDH | Liver, Kidney, Brain | Not routinely measured | Hyperinsulinism | NAD+/NADP+ | 2 mM (glutamate) |
| BCAT | Muscle, Brain | Not routinely measured | BCAA metabolism | PLP | 5 mM (leucine) |
| Histidase | Liver, Skin | Not routinely measured | Histidinemia | None | 8 mM (histidine) |
📌 Remember: SCENT - Smell, Cognitive changes, Elevated substrates, Neurological signs, Timing of onset - the five-point framework for amino acid disorder recognition
⭐ Clinical Pearl: PKU screening must occur after 24 hours of protein feeding - earlier testing yields 15% false negatives due to insufficient phenylalanine accumulation
💡 Master This: The "4 H's" of homocystinuria - Heart (thrombosis), Habitus (Marfanoid), Head (intellectual disability), High homocysteine - predict 90% of clinical presentations
The timing of presentation provides crucial diagnostic clues. Neonatal onset suggests severe enzyme deficiency, while later onset indicates partial enzyme activity or cofactor-responsive variants. MSUD presents within days of birth, PKU becomes apparent by months, and alkaptonuria may not manifest until adulthood.
| Disorder | Key Metabolite | Diagnostic Threshold | Clinical Triad | Age of Onset | Treatment Response |
|---|---|---|---|---|---|
| PKU | Phenylalanine | >20 mg/dL | ID, seizures, eczema | 3-6 months | Diet 95% effective |
| MSUD | Leucine | >1000 μM | Odor, ketosis, encephalopathy | 4-7 days | Diet + thiamine |
| Homocystinuria | Homocysteine | >100 μM | Lens, thrombosis, ID | 6 months-years | B6 50% responsive |
| Alkaptonuria | HGA | Qualitative positive | Ochronosis, arthritis, stones | 20-40 years | Supportive only |
| Cystinuria | Cystine | >250 mg/g creatinine | Stones, crystals, pain | Childhood | Hydration + alkalinization |
📌 Remember: DIRECT - Dietary restriction, Increase cofactors, Reduce substrates, Emergency protocols, Cofactor trials, Transplant options - the six-pillar approach to amino acid disorder management
⭐ Clinical Pearl: Protein tolerance in amino acid disorders correlates with residual enzyme activity - patients with >5% enzyme function typically tolerate 2-3x more dietary protein than those with <2% activity
💡 Master This: Cofactor responsiveness indicates missense mutations with residual enzyme activity - these patients have better prognosis and greater dietary flexibility than those with null mutations
| Disorder | First-line Treatment | Cofactor Trial | Emergency Threshold | Long-term Monitoring | Outcome with Treatment |
|---|---|---|---|---|---|
| PKU | Phe-restricted diet | Sapropterin 20 mg/kg | Phe >20 mg/dL | Monthly Phe levels | Normal development 95% |
| MSUD | BCAA-restricted diet | Thiamine 20 mg/kg | Leucine >1000 μM | Weekly BCAA levels | Normal development 80% |
| Homocystinuria | Methionine restriction | B6 500 mg/day | Homocysteine >100 μM | Quarterly homocysteine | Prevents complications 90% |
| Methylmalonic acidemia | Protein restriction | B12 1 mg IM daily | MMA >1000 μM | Monthly MMA levels | Variable response 60% |
| Tyrosinemia I | Tyrosine restriction | NTBC 1-2 mg/kg | Succinylacetone positive | Monthly liver function | Prevents liver failure 95% |
📌 Remember: NETWORK - Neurotransmitters, Energy pathways, Transamination, Waste elimination, One-carbon metabolism, Redox balance, Ketogenesis - the seven interconnected systems affected by amino acid disorders
⭐ Clinical Pearl: Large neutral amino acid transporter (LAT1) competition explains why high phenylalanine blocks tyrosine and tryptophan brain uptake - phenylalanine >1200 μM reduces brain tyrosine by 70%

💡 Master This: Amino acid disorders create secondary deficiencies in downstream pathways - PKU causes tyrosine deficiency, MSUD causes alanine excess, homocystinuria causes cysteine deficiency
| Integration System | Key Amino Acids | Clinical Manifestation | Biochemical Marker | Treatment Approach | Success Rate |
|---|---|---|---|---|---|
| Neurotransmitter | Phe, Tyr, Trp | Movement disorders, depression | Neurotransmitter metabolites | Precursor supplementation | 70-80% |
| Energy metabolism | BCAA, Ala, Gln | Hypoglycemia, ketosis | Glucose, ketones | Glucose support | 90-95% |
| One-carbon | Met, Gly, Ser | Neural tube defects, seizures | Homocysteine, folate | Folate, B12, betaine | 80-90% |
| Urea cycle | Arg, Orn, Cit | Hyperammonemia | Ammonia, orotic acid | Nitrogen scavengers | 85-90% |
| Antioxidant | Cys, Met, Gly | Oxidative stress | Glutathione | Antioxidant support | 60-70% |
📌 Remember: RAPID-AA - Recognize patterns, Assess severity, Prevent complications, Initiate treatment, Determine cofactor response, Arrange long-term care - the six-step emergency approach to amino acid disorders
⭐ Clinical Pearl: "Rule of 10s" - amino acid disorders typically show >10x elevation of specific substrates, <10% normal enzyme activity, and >10-fold increased risk of complications if untreated
💡 Master This: Time-sensitive interventions - MSUD requires treatment within 24 hours, PKU within weeks, homocystinuria within months - the window for preventing irreversible damage varies 1000-fold between disorders
| Clinical Scenario | Key Features | Immediate Action | Diagnostic Test | Treatment Priority | Time Window |
|---|---|---|---|---|---|
| Neonatal encephalopathy + odor | MSUD | Stop protein, IV glucose | Plasma leucine | Hemodialysis if >1000 μM | 24-48 hours |
| Developmental delay + seizures | PKU | Dietary restriction | Plasma phenylalanine | Phe-restricted diet | 2-6 months |
| Lens dislocation + thrombosis | Homocystinuria | Anticoagulation | Plasma homocysteine | B6 trial + diet | 6-12 months |
| Recurrent kidney stones | Cystinuria | Hydration + alkalinization | Urine amino acids | High fluid intake | Ongoing |
| Dark urine + arthritis | Alkaptonuria | Supportive care | Urine HGA | Symptom management | Lifelong |
The mastery toolkit transforms complex biochemical knowledge into actionable clinical protocols, enabling rapid recognition and appropriate management of amino acid disorders across all healthcare settings.
Have doubts about this lesson?
Ask Rezzy, our AI tutor, to explain anything you didn't understand
Test your understanding with these related questions
An 8-day-old boy is brought to the physician by his mother because of vomiting and poor feeding. The pregnancy was uncomplicated, and he was born at full term. He appears pale and lethargic. Physical examination shows diffusely increased muscle tone. His urine is noted to have a sweet odor. This patient's symptoms are most likely caused by the accumulation of which of the following?